Background. Systemic lupus erythematosus (SLE) is associated with widespread inflammation with multi-organ involvement where renal failure is the most dreaded and fatal complication. Adoptive therapy with cord blood (CB) derived T regulatory cells has been shown to improve outcomes in disease driven by inflammation including graft versus host disease (GvHD), inflammatory bone marrow disorder, COVID-19 induced acute respiratory distress syndrome. We hypothesize that CB Treg therapy can treat lupus nephritis.
Methods. The suppressive abilities of CB Tregs expressing CD4+CD25highCD127lowFoxP3+ were assayed by human cytokines assay kits (IL-10, IFN-γ, IP-10, TNF-α, IL-6, and IL-17A) in the cell culture supernatants. For examining the efficacy of CB Tregs in vivo, SLE xenograft model was created with female Rag2-/-γc-/- mice transplanted with 3x106 human SLE-peripheral blood mononuclear cells (PBMCs) by intravenous injection on day 0. The mice were allowed to develop disease and on day 30 post-transplant, they were divided into 2 groups: i) control and ii) treatment. 1x107 ex vivo-expanded, cryopreserved, allogeneic, non-HLA matchedCB Tregs were injected into SLE xenografts intravenously once per week for 4 weeks through the tail vein. Serial blood draws were performed for the phenotypic analysis, cytokine assay and anti-double stranded (ds)DNA IgG antibody analysis. Serial examination of the urine samples was performed for creatinine and albumin quantification. Histopathologic examination of the harvested organs was performed at the time of planned euthanasia at 13 weeks.
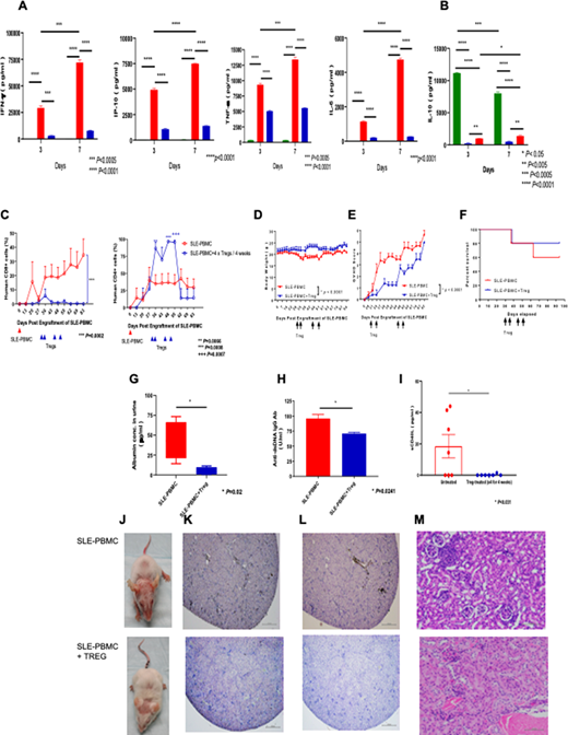
Results. Co-culture of CB Tregs with the pathogenic SLE-PBMCs decreased the secretion of inflammatory cytokines including IFN-γ, IP-10, TNF-α, IL-6, and IL-17A (Figure A) with a reciprocal increase in the secretion of the anti-inflammatory IL-10 cytokine (Figure B). Adoptive therapy with CB Treg cells led to a significant decrease in circulating CD8+ effector T cells and an increase in CD4+ helper T cells (Figure C). CB Treg recipients showed preserved weight gain (Figure D), lower GvHD score (Figure E) and improved overall survival (Figure F). A significant decrease in proteinuria at 9 weeks post-transplant (Figure G) correlated with a decrease in anti-dsDNA IgG Ab levels (Figure H) and soluble CD40 ligand levels (Figure I). Histopathological results from two index cases from each arm (Figure J) demonstrated that CB Treg recipients show reduced T-cells (CD3+) (Figure K) and B-cells (CD20+) (Figure L) in the kidneys, as well as a decrease in the lymphoid infiltration into glomeruli and renal parenchyma as compared to the control arm (Figure M).
Conclusion. We are the first to demonstrate the benefit of allogeneic CB Treg cell therapy for treatment of lupus nephritis. We propose to examine such a strategy in the clinical setting.
Nishimoto:Janssen Pharmaceutical K.K.:: Research Funding; Bayer Yakuhin, Ltd:: Research Funding. Sadeghi:Cellenkos Inc.: Current Employment. Parmar:Cellenkos Inc.: Current equity holder in private company, Membership on an entity's Board of Directors or advisory committees, Patents & Royalties, Research Funding.
Author notes
Asterisk with author names denotes non-ASH members.

This feature is available to Subscribers Only
Sign In or Create an Account Close Modal